overleaf template galleryLaTeX templates and examples — Recent
Discover LaTeX templates and examples to help with everything from writing a journal article to using a specific LaTeX package.

This template helps authors and translators submit to ArabicArxiv scientific community. هذا النموذج يساعد المؤلفين والمترجمين لتقديم مقالاتهم العلمية لأرشيف العرب.

山中 卓 (高エネルギー加速器研究機構、元大阪大学)が作成された科研費LaTeXを、坂東 慶太 (名古屋学院大学) が了承を得てテンプレート登録しています。 詳細はこちら↓をご確認ください。 http://osksn2.hep.sci.osaka-u.ac.jp/~taku/kakenhiLaTeX/

An unofficial template for BC students looking to make a LaTeX poster.

Template LaTeX - Seminários do PPG-EM - UERJ

https://github.com/SZTU-ACM/SZTU-Thesis-Latex-Template

This template can be used as the Answer Sheet for a CPhO (China Physics Olympiad) mock exams. As there are often 8 problems in CPhO, this template contains 8 (almost) blank pages for answering. You can print only the few pages if your test paper has fewer than 8 problems.

16:9 Beamer template for UM Robotics !

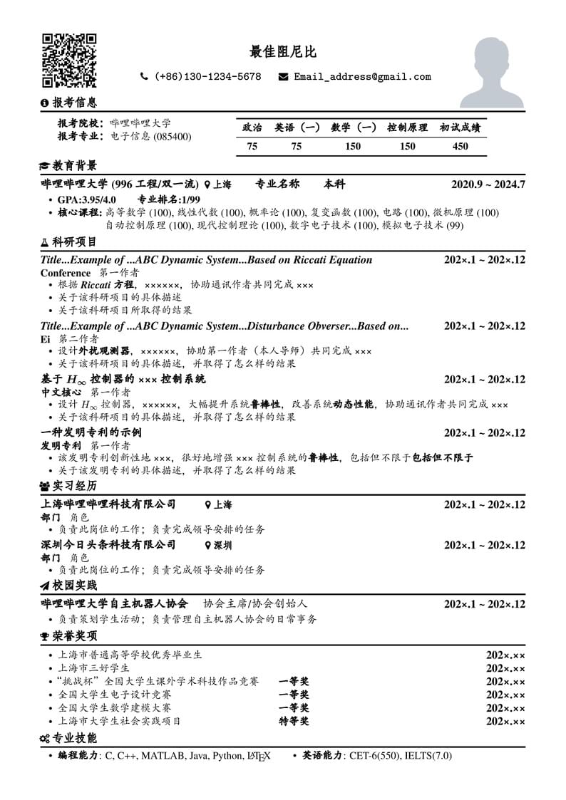
The LaTeX Résumé Template supports CN & EN, suitable for Graduate School Admission Interviews & Job Interviews.

Plantilla en LaTeX acorde con la “Guía del alumno Trabajo Fin de Grado del Grado de Ingeniería y Sistemas de Datos (actualizado octubre 2023)”. Este documento constituye una guía (que sirve a su vez de plantilla) para la elaboración de informes de TFG o TFM en LATEX. No pretende abarcar todas y cada una de las funcionalidades que ofrece LATEX (¡las posibilidades son prácticamente infinitas!) pero sí tratar los aspectos fundamentales para la elaboración de un documento utilizando esta indispensable herramienta. Esta plantilla es una ligera modificación de la “Plantilla en LaTeX acorde con la Normativa para la elaboración de informes de TFT de la ETSII (UPM)” que es un trabajo original de Javier Soto Pérez-Olivares. Javier es el verdadero responsable de la gran cantidad de trabajo que hay detrás de esta guía/plantilla.
\begin
Discover why over 25 million people worldwide trust Overleaf with their work.