overleaf template galleryLaTeX templates and examples — Recent
Discover LaTeX templates and examples to help with everything from writing a journal article to using a specific LaTeX package.

This is the template for LaTeX submissions to American Political Science Review (APSR). You can use it to write and collaborate online in LaTeX. Once your article is complete, you can submit directly to APSR using the ‘Submit to journal’ option in the Overleaf editor. For more information on how to write in LaTeX using Overleaf, see this video tutorial. For more information on the submission criteria of the APSR, see the following guidelines or contact the journal's office.

Template LaTex para a revista Newston Jornal, um projeto da Universidade Estadual de Maringá (UEM) que consiste na produção de material para divulgação científica e cultural que atenda à comunidade externa e interna da Universidade, visando sempre a integração de diversas áreas do conhecimento.

This official LaTeX template is for submissions to the Immersive Learning Research Network (iLRN) Conferences. It supports Short Papers, Extended Abstracts, and Doctoral Colloquium papers. The template is based on the Springer MathPhys style with custom formatting aligned to iLRN guidelines, including: A4 layout with Times New Roman, 10pt Proper abstract and keyword styling Numbered section and subsection formatting Custom figure and table macros for consistent formatting Page number suppression First-page logo support This template is intended for academic authors submitting to the iLRN Conference proceedings. See https://immersivelrn.org/ for full submission guidelines.

Official template for MSc thesis submission at UCL for the Department Electronic and Electrical Engineering. General UCL guidelines here: https://www.ucl.ac.uk/students/exams-and-assessments/research-assessments/format-bind-and-submit-your-thesis-general-guidance

A fork of the 2022 ICIS template from Ryan Schuetzler. Code has already merged into the origin GitHub repo. It follows the official style of ICIS 2024 submission: https://icis2024.aisconferences.org/submissions/paper-templates-pcs-guide-for-authors/ Changes: change ref style to new MISQ APA7 style fix error Command \nobreakspace unavailable in encoding T1 clean the template

The template provides a standard structure for writing a scientific paper. It is based on the ACM template. For the latest version always go to the live Overleaf document at http://tinyurl.com/dsbda-template/. This template is co-funded under the 2LIKE project by the German Federal Ministry of Education and Research (BMBF) and the Ministry of Science, Research and the Arts Baden-Württemberg within the funding line Artificial Intelligence in Higher Education. Version: DSBDA_TemplateForPaper_Annotated_v20240404

BS Thesis/Report Format for Indian Institute of Science Education and Research Bhopal (IISER Bhopal) Students. This template has been created in accordance with the official formatting guidelines for the MS thesis at IISER Bhopal, as outlined on the Dean of Academic Affairs website: https://www.iiserb.ac.in/doaa/forms

A skeleton document using the Google template.

Template for Master's and Bachelor's theses at Politecnico di Torino, Italy. It follows the official university guidelines for the thesis format [1], with the front page updated to align with the university's 2023 Visual Identity Manual [2]. The template is compatible with the latest version of toptesi on Overleaf and TeXLive. [1] "Saper comunicare", pp. 45-51, from https://didattica.polito.it/guida/2025/en/stesura_della_tesi?cds=18&sdu=37 [2] Visual Identity Manual, p. 44, from https://www.polito.it/en/polito/about-us/corporate-image
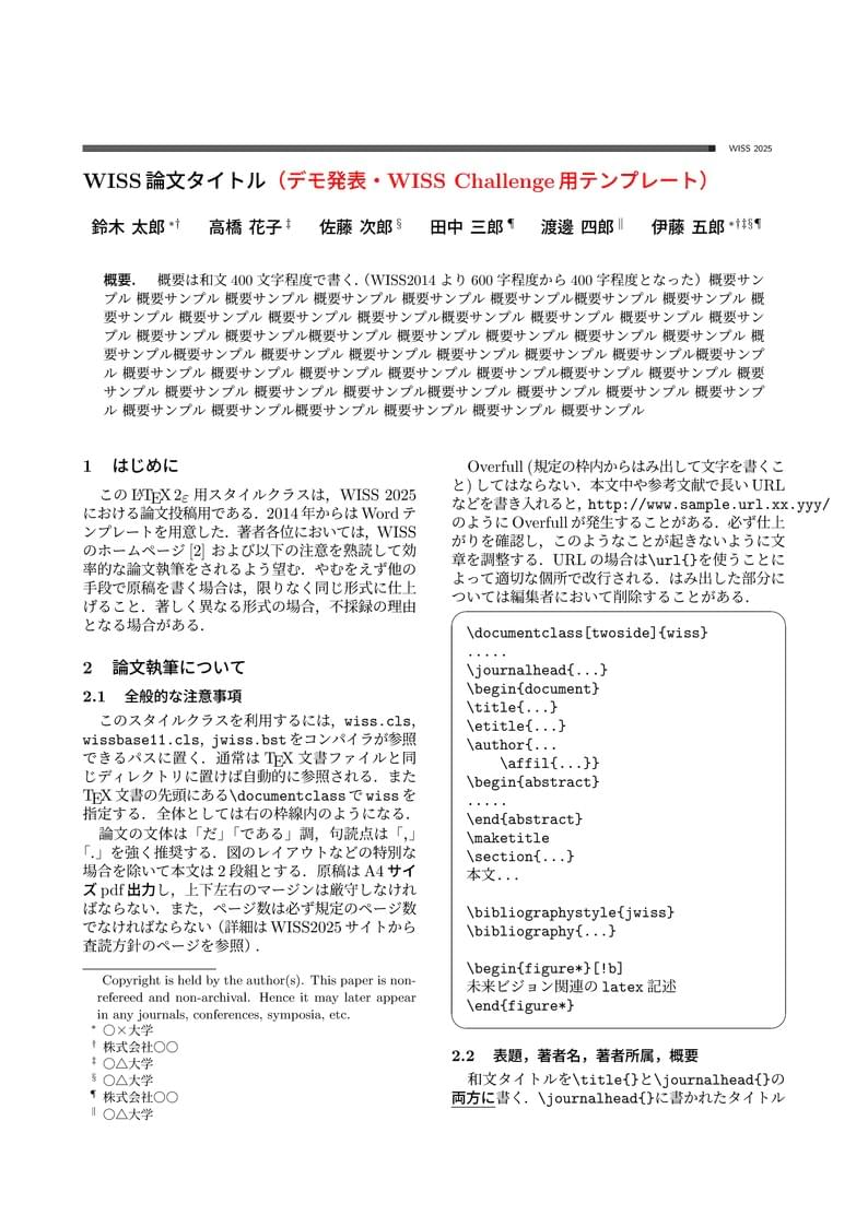
\begin
Discover why over 20 million people worldwide trust Overleaf with their work.