overleaf template galleryLaTeX templates — Recent
LaTeX templates for journal articles, academic papers, CVs and résumés, presentations, and more.

Jake's Resume alternative for students https://github.com/mattyHerzig/mattys_resume

Template utilizado por bolsistas do PIBID – IFRN/CNAT para aplicação de atividades. Download da versão mais recente em: https://github.com/mthsjonatha/pibid_lista.

学務の方が用意してくれたテンプレートをOverleaf上で使えるようにした物です。CompilerをLatexにして使用して下さい。

A template for a master thesis at Faculdade de Ciências da Universidade de Lisboa, particularly suitable for MAEG students.

LaTeX template for dissertations and theses published at Departamento de Ciência da Computação (DCC) Universidade Federal do Rio de Janeiro (UFRJ). Source: DCC-UFRJ at GitHub . This template was originally published on ShareLaTeX and subsequently moved to Overleaf in November 2019.

English language version of LaTeX template dedicated to Diploma theses in Mathematics published at Faculty of Mathematics and Physics, Charles University in Prague. This template was originally published on ShareLaTeX and subsequently moved to Overleaf in November 2019.

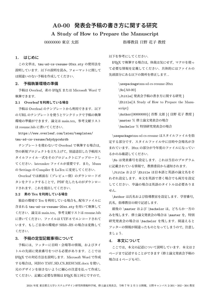
Résumé template for the Department of Information Science, Faculty of Systems Design, Tokyo Metropolitan University.

Plantilla base para una tesis de pregrado en Ing. Civil

Beamerテンプレート.日本語でbeamerを使う際の設定がしてある.MIT license
\begin
Discover why over 25 million people worldwide trust Overleaf with their work.