overleaf template galleryLaTeX templates — Recent
LaTeX templates for journal articles, academic papers, CVs and résumés, presentations, and more.

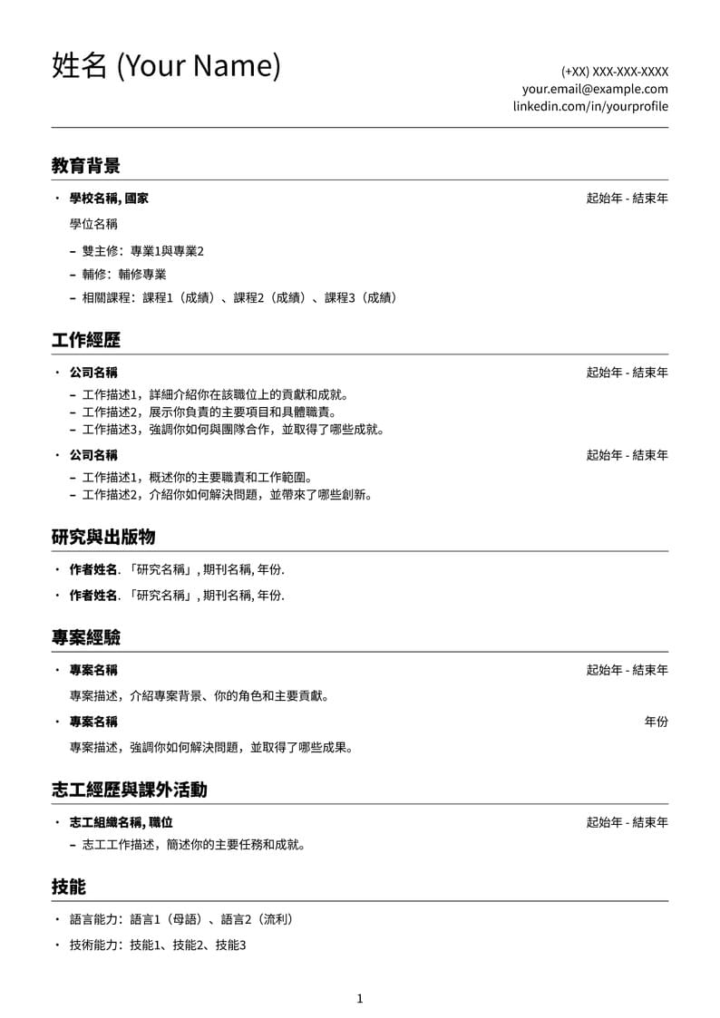
This is a professional, clean, and fully customizable LaTeX resume template designed specifically to support both English and Traditional Chinese. It is ideal for students, professionals, and academics who need a high-quality resume that looks consistent across languages. Key features include: Full support for Traditional Chinese characters using the fontspec package. Customizable sections for education, work experience, projects, and skills. Easily adjustable fonts, spacing, and formatting, with a focus on clear typography and readability. Designed for multilingual use, especially for users needing bilingual resumes in both English and Chinese. This template is perfect for users applying to both international and Taiwanese academic institutions or job markets.

A Beamer template for Schulich School of Medicine & Dentistry, University of Western Ontario (Western University).

A short fiction template, meant for amateur writing. Set for Spanish but easily adaptable. Produces DIN A5 pages (half sheets and used in book printing). This can also be set to other page sizes, see comments on the preamble and main files

The se2thesis bundle provides a document class for writing a theses with the Chair of Software Engineering II at the University of Passau, Germany. The class is based on Markus Kohm’s KOMA-Script classes and provides several additions and customizations to these classes. While the class provides some basic settings, mostly regrading the type area, fonts, and the title page, it still provides large degrees of freedom to its users. However, the package’s documentation also provides recommendations regarding several aspects, for example, recommending BibLaTeX for bibliographies. See https://ctan.org/pkg/se2thesis for details and documentation.

#UMD #University of Maryland #Cover Letter

A thesis template suitable for members of the CDT in NLP at the University of Edinburgh

A thesis template for University of Padua students. Suggested for MSc/PhD thesis, but might as well be used for BSc.

Tesis adaptada para el IPN, de la plantilla UNAM Bachelor tesis

A CV/resume theme of RenderCV.
\begin
Discover why over 20 million people worldwide trust Overleaf with their work.