overleaf template galleryLaTeX templates — Recent
LaTeX templates for journal articles, academic papers, CVs and résumés, presentations, and more.

A TikZposter template defined with Montgomery College's colors.

This template was used by me for my Thesis, I think it would be helpful for other students (PhD/Masters/Hons) at Abertay choosing the LaTex path.

Plantilla Beamer para estudiantes y profesores de la Universidad de Costa Rica, Informática Empresarial

This is a template that you can use for writing a thesis for Università degli Studi di Trieste. I have also reported how to do some basic tasks such as upload an image, create a table, make a reference to that image or table, or create a binomial tree.

Optional template for accepted papers to the 2nd Workshop on Generative AI and Law

A sample template for PhD thesis at University College Dublin. https://github.com/aonghus/UCDThesis

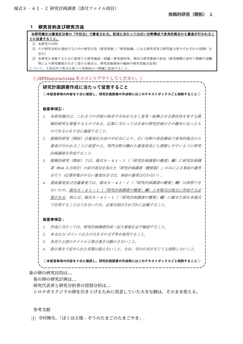
山中 卓 (高エネルギー加速器研究機構、元大阪大学)が作成された科研費LaTeXを、坂東 慶太 (名古屋学院大学) が了承を得てテンプレート登録しています。 詳細はこちら↓をご確認ください。 http://osksn2.hep.sci.osaka-u.ac.jp/~taku/kakenhiLaTeX/

山中 卓 (高エネルギー加速器研究機構、元大阪大学)が作成された科研費LaTeXを、坂東 慶太 (名古屋学院大学) が了承を得てテンプレート登録しています。 詳細はこちら↓をご確認ください。 http://osksn2.hep.sci.osaka-u.ac.jp/~taku/kakenhiLaTeX/
\begin
Discover why over 25 million people worldwide trust Overleaf with their work.
